으죨

  • 홈
  • 태그
  • 방명록

Activation function 1

[딥러닝] 활성화 함수의 종류와 역할

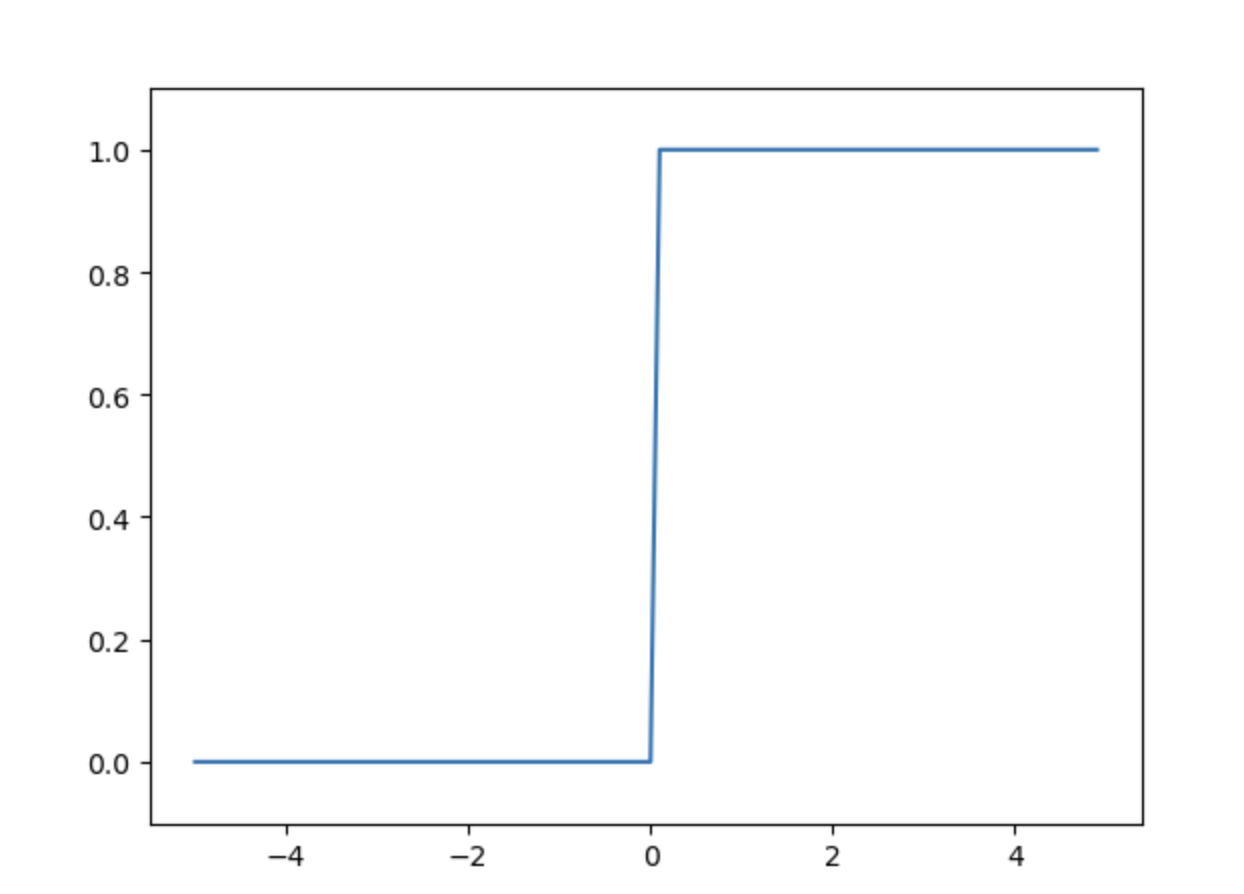
활성화 함수란 무엇인가?🎯 활성화 함수의 정의저번시간에 설명하였던 퍼셉트론(단층, 다층), 아달린 알고리즘 등에서 입력층 및 은닉층에서 계산 되었던 임계값의 실제 출력 여부를 판단하여 출력 시키기 위한 딥러닝 내에서 가장 중요한 역할을 가짐비선형성?활성화 함수는 기본적으로 비선형성을 띈다. 그러므로 모델이 복잡한 데이터 패턴을 학습할 수 있도록 돕는데, 이는 만약 활성화 함수가 선형구조라면, 각 계층은 선형 변환만 수행하게 되면서 여러 층을 쌓게 되어도 결국 단일 선형 변환과 동일해질 수 밖에 없기 때문선형성과 비선형성은 활성화 함수의 종류를 설명이 끝난 다음 자세하게 정리할 예정활성화 함수의 종류함수 이름수식특징주요 장단점계단 함수$$ f(x) = \begin{cases} 1 & \text{if } ..

딥러닝, 논문 리뷰 2024.12.11
이전
1
다음
더보기
프로필사진

으죨

영업, 데이터분석, ML/DL 공부한 내용 정리하는 블로그

  • 분류 전체보기 (40)
    • 머신러닝 교과서_파이토치편 (3)
    • 딥러닝, 논문 리뷰 (33)
    • 프로젝트 (1)
    • 딥러닝 기초 수학 (1)
    • 멀티모달_프로젝트 (2)
    • CS기초 (0)

Tag

Seq2Seq, deep learning, 퍼셉트론, Deep Dive, 자연어처리, 딥러닝, llm, Attention, nlp, 임베딩, encoder, MSE, BCE, transformer, ViT, 손실함수, 논문리뷰, 멀티모달, 최적화, DeepLearning,

최근글과 인기글

  • 최근글
  • 인기글

최근댓글

공지사항

페이스북 트위터 플러그인

  • Facebook
  • Twitter

Archives

Calendar

«   2026/03   »
일 월 화 수 목 금 토
1 2 3 4 5 6 7
8 9 10 11 12 13 14
15 16 17 18 19 20 21
22 23 24 25 26 27 28
29 30 31

방문자수Total

  • Today :
  • Yesterday :

Copyright © AXZ Corp All rights reserved.

티스토리툴바